Content #
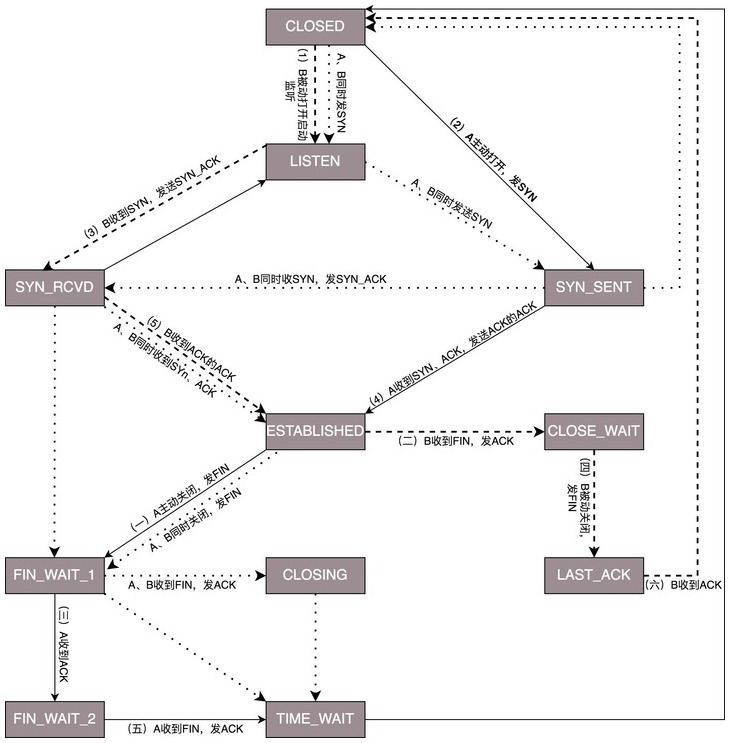
阿拉伯数字的序号,是连接过程中的顺序。大写中文数字的序号,是连接断开过程中的顺序。加粗的实线是客户端 A 的状态变迁。加粗的虚线是服务端 B 的状态变迁。
Viewpoints #
From #
第11讲 | TCP协议(上):因性恶而复杂,先恶后善反轻松
阿拉伯数字的序号,是连接过程中的顺序。大写中文数字的序号,是连接断开过程中的顺序。加粗的实线是客户端 A 的状态变迁。加粗的虚线是服务端 B 的状态变迁。
第11讲 | TCP协议(上):因性恶而复杂,先恶后善反轻松